European standard update: EN IEC 62311:2020
Standard version
New Version: EN 62311:2008
New Version: EN IEC 62311:2020

Abstract
Applicable to electronic and electrical equipment where there are no specific product standards or product family standards regarding human exposure to electromagnetic fields.
It includes both intentional and unintentional emitted devices as well as their combinations.
This document provides assessment methods and standards for evaluating the electrical, magnetic and electromagnetic field limits of equipment in contact with humans.
The frequency range covered extends from 0 hertz to 300 GHz.
Change
a) Clearly distinguish between intentional and unintentional radiation devices;
b) The exposure to non-uniform fields was taken into account;
When using the maximum point evaluation in a non-uniform field, overestimation occurs. Therefore, consideration of the non-uniformity is necessary.
i. Non-uniform field multi-point spatial averaging
ii. Use coupling factor compensation
c) Improved the assessment of uncertainty;
Propose a new evaluation formula

d) The attachment A now includes descriptions of various Summation regimes.
e) Refer to the regulation EN 62232:2017;
f) Updated and refined the list of assessment methods;


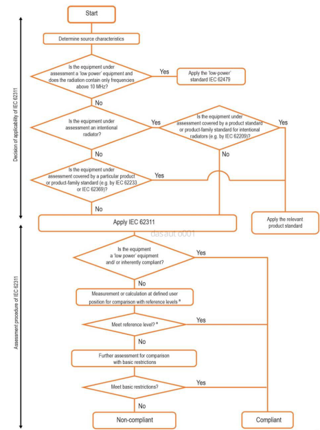
g) Updated the Assessment flowchart

Related News









