Electromagnetic compatibility (EMC) radiation emission can be understood in this way!
Before we start, let's first present a model. The current and flow of electrons in a conductor will distribute differently depending on their frequency. Please look at the picture below:

From the above figure, we can see that low-frequency signals spread widely. Therefore, if we need to shield, we must cover a very wide area to cover the entire reflux region. The reflux area for high-frequency signals is very small, so the area that needs to be controlled is also very small.
Imagine that if a long ground wire is drawn out from a high-frequency return point (such as GND or VDD), and the shielding effect of the PCB surface for the drawn-out wire is insufficient, then this wire will have a very high radiation efficiency.
For low-frequency signals, the reason for single-point grounding is quite numerous. Firstly, it is necessary to control the return path of the signal itself. Secondly, it is also to prevent digital noise from invading through the common ground impedance on the ground, thereby affecting the performance.
【Description of the Phenomenon】
In this project, during the RE102 test, there was a single point exceeding the standard in the frequency range of 200 MHz to 1 GHz, and there were also high levels of spurious single points at higher frequencies. The data is shown in the following figure:

【Analysis of Reasons】
Quickly locate: The product is a metal casing product. Many cables were pulled out on the laboratory site. One by one, the cables were plugged and unplugged to discover that the interference originated from the DVI cables. The magnetic rings of the DVI cables were attached, and the interface was grounded and shielded. It was found that the low-frequency signal down to 200 MHz was eliminated, while the signal in the middle went up and exceeded the standard. Why is this so? Please refer to the following picture:
深入研究:从以上措施我们看到,每当我们接地不管多么近都会有不同但类似的频点超标,跟磁环没多大关系,不管加不加。
种种迹象表明我们还有其他的噪声产生源头没有找到,于是我们将机器拆开,专门研究线缆这边到底有没有接地好,我们终于找到原因,接地处线缆的外部屏蔽层在从机器出现的地方隔离着塑料塞子。将塞子去掉或者包上导电布,RE辐射立即OK了,请看下图:

【Reform Plan】
Considering the overall product waterproofing requirements, the plug cannot be removed. Therefore, the plug should be made of a conductive plastic plug. This solution does not require any revision; it only needs to change the material of the plastic plug, and it will have no impact on other performance aspects.
Say a few words casually
The model of the plug is similar to a PCB. A large gap is made on the reflow path, and the plug fills it or the PCB crack is filled. The reflow process is continuous. Additionally, we can also consider the phase issue of the antenna here. When two points are connected together, the potential phase is the same, there are no electric lines, so there is no electromagnetic field, and of course, there are no electromagnetic waves.



EMC Rectification Tips: Differential Mode Interference and Common Mode Interference
Common-mode interference: Exists between the L-N lines. Current flows from L into the rectifier diode positive pole, then through the load, through the heat sink, to the rectifier diode, and back to N. On this path, there are high-speed switching power devices and diodes with extremely short reverse recovery time. The high-frequency interference generated by these devices will flow through the entire loop and be detected by the receiver, resulting in excessive conduction. Differential-mode interference: Common-mode interference occurs because there is a parasitic capacitance between the ground and the equipment cable. High-frequency interference noise will pass through this parasitic capacitance and generate common-mode current between the ground and the cable, thereby causing common-mode interference. The following figure shows the conduction FALL data caused by differential-mode interference. This test data is out of specification at the front end, indicating that it is caused by differential-mode interference:


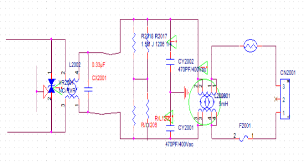
In the figure, CX2001 is an EMI film capacitor (when the capacitor is broken or damaged, it behaves as an open circuit). It is placed between the L line and the N line. When the current between L and N flows through the load, it will bring high-frequency noise into the circuit. At this time, the function of the X capacitor is to form a loop between the load and the X capacitor, so that the high-frequency current is shunted and consumed in this loop, and does not enter the mains power supply. That is, the short-circuit AC current through the capacitor allows the interference to have a loop and not to spread to the outside.

The parasitic capacitance between the power cable and the ground creates a loop for common-mode interference, allowing the interference noise to flow to the ground through this capacitance. A common-mode interference current is formed between the LISN-cable, the parasitic capacitance, and the ground, which can be detected by the receiver, resulting in a transmission over-limit. (This can also explain why some motherboards do not pass the transmission test when not grounded and exceed the limit when the ground wire is connected. In USB mode, when not grounded, the current loop can only pass through the L-diode - load - hot ground - diode - N. Common-mode current cannot return to LISN, and the noise detected by LISN is smaller. When the cold ground of the motherboard is directly connected to the ground, a loop is formed between the cable and the ground. At this time, if the common-mode noise is not absorbed by the front-end LC filter circuit, it will cause a transmission over-limit.)
EMC Skills: Tips for Rectification
12. Replace the input BUCk capacitor with a capacitor of lower internal resistance.
13. When winding the transformer for an un-Y-CAP power supply, wind the primary winding first, then the auxiliary winding, and closely wind the auxiliary winding on one side. Finally, wind the secondary winding.
14. Parallel a few k to several tens k resistors across the common-mode inductor.
15. Shield the common-mode inductor with copper foil and connect it to the ground of the large capacitor.
16. When designing the PCB, keep the common-mode inductor and the transformer apart to avoid mutual interference.
17. Use an insurance cap magnetic bead.
18. For three-wire input, reduce the capacitance of the two incoming wires of the Y capacitor from 2.2 nF to 471.
19. For circuits with two-stage filtering, you can remove the 0.22 uF X capacitor in the later stage (sometimes the X capacitors in the front and back can cause oscillation).
20. In the PCB design, keep the common-mode inductor and the transformer apart to avoid mutual interference. The improved method is to wrap this capacitor with copper foil to shield it and connect it to the ground, or use a small PCB to separate this capacitor from the transformer and the PCB. Or stand this capacitor up, or replace it with a small capacitor.
21. For the π-type filtering circuit, keep the BUCk capacitor lying flat on the PCB and close to the transformer. This capacitor interferes with the L channel of 150 kHz - 2 MHz. The improved method is to replace this capacitor with a 1 uF/400V or 0.1 uF/400V capacitor, and increase the capacity of another capacitor.
22. Add a small several uH differential-mode inductor before the common-mode inductor.
23. Wrap the switching transistor and the heat sink with a section of copper foil, and short-circuit the two ends of the copper foil together. Then connect it to the ground with a copper wire.
24. Wrap the common-mode inductor with a copper sheet and connect it to the ground.
25. Connect the common-mode inductor with a metal sleeve to the ground.
26. Increasing the X2 capacitor can only solve the frequency band of 150 kHz to about 2 MHz, but cannot solve the frequency band above 20 MHz. Only add a nickel-zinc ferrite black magnetic ring at the power input end, with an inductance of about 50 uH - 1 mH.
27. Increase the X capacitor at the input end.
28. Increase the common-mode inductor at the input end.
29. Reverse the supply diode of the auxiliary winding to the ground.
30. Replace the auxiliary winding supply filter capacitor with a slender electrolytic capacitor or increase its capacity.
31. Increase the input-end filter capacitor.
32. There is no interference in the conductance at 150 kHz - 300 kHz and 20 MHz - 30 MHz. You can add a differential-mode circuit before the common-mode circuit. You can also check if there is any problem with the grounding. The grounding place must be strengthened and connected firmly. The ground lines on the motherboard must be straightened and the lines between different ground lines must be smooth and not cross each other.
33. Connect capacitors in parallel on the rectifier bridge. When considering the common-mode component, it should be connected diagonally at the adjacent corners. When considering the differential-mode component, it should be connected at the opposite corners.
34. Increase the differential-mode inductor at the input end.
2. The electromagnetic compatibility interference sources of the products are as follows:
1. The switching circuit of the equipment's switching power supply: The main frequency of the interference source ranges from several tens of kHz to several hundred kHz, and the higher harmonics can extend up to several tens of MHz.
2. The rectification circuit of the equipment's DC power supply: The upper limit of the frequency of the linear power supply's AC rectification noise can extend to several hundred kHz; the upper limit of the high-frequency rectification noise frequency of the switching power supply can extend to several tens of MHz.
3. The brush noise of the DC motor of the electric equipment: The upper limit of the noise frequency can extend to several hundred MHz.
4. The operating noise of the AC motor of the electric equipment: Higher harmonics can extend to several tens of MHz.
5. The interference emission of the frequency conversion speed control circuit: The frequency of the interference source in the switching speed control circuit ranges from several tens of kHz to several tens of MHz.
6. The switching noise of the equipment's operation state switching: The noise frequency upper limit generated by mechanical or electronic switch actions can extend to several hundred MHz.
7. The electromagnetic interference of the crystal oscillator and digital circuits of the intelligent control equipment: The main frequency of the interference source ranges from several tens of kHz to several tens of MHz, and the higher harmonics can extend to several hundreds of MHz.
8. The microwave leakage of the microwave equipment: The main frequency of the interference source is several GHz.
9. The electromagnetic interference emission of the electromagnetic induction heating equipment: The main frequency of the interference source is several tens of kHz, and the higher harmonics can extend to several tens of MHz.
10. The local oscillator and its harmonics of the high-frequency tuning circuit of the television audio-visual receiving equipment: The main frequency of the interference source ranges from several tens of MHz to several hundred MHz, and the higher harmonics can extend to several tens of GHz.
11. The digital processing circuits of information technology equipment and various automatic control equipment: The main frequency of the interference source ranges from several tens of MHz to several hundred MHz (the main frequency can be multiplied internally to reach several tens of GHz), and the higher harmonics can extend to several tens of GHz.
Related News









