Must-have for EMC Engineers: A Detailed Explanation of Common Mode Interference and Differential Mode Interference
I. Common-mode signal and differential-mode signal
Usually, an electrical power cord has three wires: the live wire L, the neutral wire N and the ground wire PE.
When voltage and current changes are transmitted through conductors, there are two forms. One is that two conductors transmit as return paths, which we call "differential mode"; the other is that one conductor serves as the outgoing path and the ground wire serves as the return path for transmission, which we call "common mode".

As shown in the above figure, the blue signal is transmitted back and forth within the two wires, which we call "differential mode"; the yellow signal is transmitted between the signal and the ground wire, and we call it "common mode".
II. Common-mode interference and differential-mode interference
Any interference present on any two power lines can be represented by common-mode interference and differential-mode interference.
Common-mode interference is transmitted between the wire and the ground (case), and it is a type of asymmetrical interference. It is defined as any undesired potential difference between a current-carrying conductor and the reference ground.
Common-mode interference is transmitted between two conductors and is a form of symmetrical interference. It is defined as any unwanted potential difference between two conducting bodies carrying current.
Under normal circumstances, common-mode interference has a large amplitude and a high frequency, and it can also radiate through wires, resulting in significant interference. Differential-mode interference has a small amplitude and a low frequency, and thus causes less interference.
2.1 Common-mode interference signal
The magnitudes of the common-mode interference currents are not necessarily equal, but they have the same direction (phase). The majority of the interference from electrical equipment to the outside is of the common-mode type, and the majority of the external interference is also of the common-mode type. Common-mode interference itself generally does not pose a threat to the equipment, but if it transforms into differential-mode interference, the interference becomes severe because useful signals are all differential-mode signals.

2.2 Differential interference signal
The magnitudes of the differential-mode interference currents are equal, while their directions (phases) are opposite. Due to the distributed capacitance, inductance, and discontinuous impedance of the wiring, as well as the fact that the signal return path passes through unexpected paths, the differential-mode currents will be converted into common-mode currents.

2.3 Causes of Common Mode Interference
The power grid is subjected to common-mode interference voltage.
2. Radiation interference (such as lightning, equipment arcs, nearby radio stations, high-power radiation sources) induces common-mode interference on the signal line. The reason is that the alternating magnetic field generates alternating current, and the area of the ground wire - neutral wire loop is different from that of the ground wire - live wire loop. Due to differences in the impedance of the two loops, the current magnitudes are also different.
3. The grounding voltages are different. In simple terms, it is the potential difference that causes common-mode interference.
4. The common-mode interference caused by the internal circuits of the equipment to the power lines.
2.4 Common-mode interference current
Common-mode interference usually manifests itself in the form of common-mode interference current. Generally speaking, the causes of common-mode interference current can be attributed to three aspects:
The external electromagnetic field induces voltages along all the conductors in the circuit path (these voltages are of equal amplitude and in phase with respect to the ground), and the current generated by this voltage.
2. Due to the different ground potentials at both ends of the circuit wiring, the current is generated under the influence of this ground potential difference.
3. There is a potential difference between the circuit traces on the device and the ground, which causes common-mode interference currents to be generated on the circuit traces.
2.5 Notes and Reminders
If the device generates common-mode interference current on its circuit traces, the circuit traces will emit strong electromagnetic radiation, causing electromagnetic interference to the electronic and electrical product components and affecting the performance indicators of the products.
2. When the circuit is unbalanced, the common-mode interference current will transform into differential-mode interference current, and the differential-mode interference current will directly affect the circuit. For the signal lines and circuits in electronic and electrical product circuits: When the differential-mode interference current flows through the wire loop in the circuit, it will cause differential-mode interference radiation. This loop is equivalent to a small loop antenna, which can radiate magnetic fields into space or receive magnetic fields.
3. Common-mode interference is mainly concentrated above 1 MHz. This is because common-mode interference is sensed onto the cable through spatial induction, and such induction is more likely to occur at higher frequencies. However, there is an exception. When the cable passes by a strong magnetic field radiation source (for example, a switching power supply), it can also sense lower-frequency common-mode interference.
III. How to Suppress Common-Mode Interference
Common-mode interference, as the most common and harmful type of EMC interference, the most direct way for us to suppress it is through filtering.

By inserting a common-mode inductor into the circuit, when a common-mode interference current flows through the coil, due to the same directionality of the common-mode interference current, a magnetic field of the same direction will be generated within the coil, thereby increasing the inductance of the coil and making it exhibit high impedance. This results in a strong damping effect, which in turn attenuates the common-mode interference current and achieves the purpose of filtering.
When the normal differential current in the circuit flows through the common-mode inductor, the current generates an opposite magnetic field in the in-phase wound common-mode inductor coil and cancels each other out, thus having almost no attenuation effect on the normal differential current.
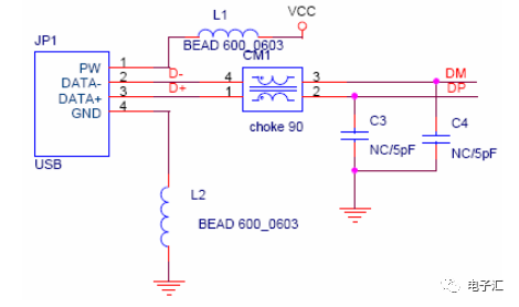
Case: Method for Suppressing Common Mode Interference on USB Signals

Filtering of USB ports - Using common-mode inductors
The signals on the USB transmission line are differential signals, while the interference source is common-mode interference signals. By connecting a common-mode inductor to the transmission line, the common-mode interference can be effectively suppressed, without any attenuation of the useful differential signals.

High-speed operation of USB will generate strong common-mode interference on the DM/DP signal lines.

After adding a filter - common-mode inductor to the circuit, the common-mode interference signal has been effectively suppressed.
If the common-mode interference source is in the power circuit, a common-mode capacitor can be used to suppress the interference signal.

By introducing common-mode capacitors into the circuit, these capacitors provide the shortest path to bypass the common-mode interference signals, thereby suppressing the generation of common-mode interference.
If there is also common-mode interference in the power circuit, use common-mode capacitors to suppress the interference.

By introducing differential-mode capacitors into the circuit, these capacitors provide the shortest path to bypass the differential-mode interference signals, thereby suppressing the generation of differential-mode interference.
Common-mode interference, as the most common and harmful type of EMC interference, can be suppressed by means other than filtering. These methods include shielding the signal lines, laying large areas of ground on the PCB board to reduce ground impedance, and so on to decrease the intensity of common-mode signals.

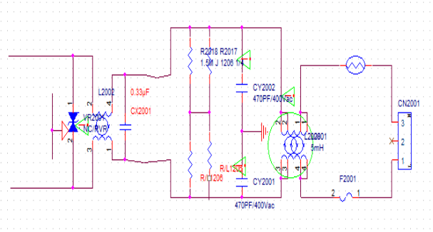
Common-mode interference and differential-mode interference
Common-mode interference: This type of interference occurs between the L-N lines. Current flows from L into the rectifier diode positive terminal, then through the load, through the heat sink, to the rectifier diode, and back to N. On this path, there are high-speed switching power devices and diodes with extremely short reverse recovery time. The high-frequency interference generated by these devices will flow through the entire circuit and be detected by the receiver, resulting in excessive conduction.


In the figure, CX2001 is an EMI film capacitor (when the capacitor is broken down or damaged, it behaves as an open circuit). It is placed between the L line and the N line. When the current between L and N flows through the load, it will bring high-frequency noise into the circuit. At this time, the function of the X capacitor is to form a loop between the load and the X capacitor, so that the high-frequency current is shunted and consumed in this loop, and does not enter the mains power, that is, the short-circuit AC current through the capacitor allows the interference to have a loop and not to spread to the outside.

The parasitic capacitance between the power cable and the ground creates a loop for common-mode interference, allowing the interference noise to flow to the ground through this capacitance. A common-mode interference current is formed between the LISN-cable, the parasitic capacitance, and the ground, which can be detected by the receiver, resulting in a transmission over-limit. (This can also explain why some motherboards do not pass the transmission test when not grounded and exceed the limit when the ground wire is connected. In USB mode, when not grounded, the current loop can only pass through the L-diode - load - hot ground - diode - N. Common-mode current cannot return to LISN, and the noise detected by LISN is smaller. When the cold ground of the motherboard is directly connected to the ground, there is a loop between the cable and the ground. At this time, if the common-mode noise is not absorbed by the front-end LC filter circuit, it will cause a transmission over-limit.)
EMC Message: With the development of the times, more and more electronic and electrical equipment or system products require inspection and testing. Among them, EMC testing is one of the necessary inspection and testing indicators. However, the cost of EMC testing projects is relatively high, the cost of EMC laboratories is expensive, and most measuring equipment needs to be imported, which results in few inspection and testing institutions having the ability to build EMC laboratories. The EMC performance of the product is assigned during the design stage. Generally, if the EMC factors are not considered during the design of electronic products, it is very likely to lead to the failure of EMC testing, and thus fail to pass the tests or certifications of relevant EMC regulations. For example, product design and development engineers design effective filtering circuits based on requirements, place them in the front stage of the product's I/O (input/output) interfaces, so that the interference noise entering the system through conduction can be eliminated at the entrance of the circuit system; design isolation circuits (such as transformer isolation and photoelectric isolation) to solve the conduction interference entering the circuit through power lines, signal lines, and ground lines, and at the same time prevent interference caused by common impedance and long-line transmission; design energy absorption circuits to reduce the noise energy absorbed by the circuit and components; by selecting components and arranging the circuit system reasonably, the influence of interference can be reduced.
EMC Skills: Tips for Rectification
1. 150kHz - 1MHz, mainly differential mode; 1MHz - 5MHz, both differential mode and common mode play a role; after 5MHz, it is basically common mode. The decoupling coupling and inductive coupling of differential mode interference. Generally, interference above 1MHz is common mode, and in the low-frequency range, it is differential mode interference. Connect a resistor and a capacitor in series and then connect them to the pin of the Y capacitor. Use an oscilloscope to measure the voltage between the two pins of the resistor to estimate the common mode interference.
2. After the insurance, add decoupling capacitors or resistors.
3. For low-power power supplies, PI-type filters can be used for processing (it is recommended that the electrolytic capacitors close to the transformer be selected to be larger).
4. In the π-type EMI components at the front end, the differential inductor only handles low-frequency EMI. Choosing a larger volume would be undesirable (DR8 is too large; a resistive type or DR6 would be better). Otherwise, the radiation would be poor. In necessary cases, a magnetic bead can be connected in series. Because high-frequency signals will directly fly to the front end and not follow the wire. 5. During conduction cooling, it exceeds the standard at 0.15 MHz - 1 MHz. During heating, there is a 7 dB margin. The main reason is that the DF value of the primary bulk capacitor is too large. During cooling, the ESR is relatively large, while during heating, the ESR is relatively small. The switching current forms a switching voltage on the ESR, which flows between two current LN lines. This is the differential mode interference. The solution is to use an electrolytic capacitor with a lower ESR or to add a differential mode inductor between the two electrolytic capacitors.
6. Solution for the total over-limit issue at 150kHz: Increase the X capacitor to see if it can be reduced. If it does, it indicates a differential mode interference. If it doesn't have much effect, then it's a common mode interference. Or, wrap the power line several times around a large magnetic ring. If it comes down, it indicates common mode interference. If the interference curve is good after that, reduce the Y capacitor and check if there are any problems with the layout, or add a magnetic ring at the front.
7. The inductance value of the single-turn coil in the input section of the PFC can be increased.
8. The components in the PWM circuit adjust the main frequency to around 60 kHz.
9. Attach a piece of copper sheet tightly to the magnetic core of the transformer.
10. The inductance on both sides of the common-mode inductor is asymmetric. Even if one side has one less turn, it can still cause超标 at 150kHz - 3MHz.
11. There are two main points for the generation of conduction: around 200kHz and 20MHz. These points also reflect the performance of the circuit; around 200kHz, the main cause of the spikes is the leakage inductance; around 20MHz, the main noise is from the circuit switching. If not handled properly, the transformer will generate a large amount of radiation. Even adding shielding won't help; the radiation cannot be blocked.
12. Replace the input BUCk capacitor with one that has lower internal resistance.
13. For transformers without Y-CAP power supply, when winding the transformer, wind the primary winding first, then the auxiliary winding, and closely wind the auxiliary winding towards one side, and finally wind the secondary winding.
14. Connect a resistor with a value ranging from a few kiloohms to several tens of kiloohms in parallel across the common-mode inductor.
15. Place the common-mode inductor in a copper foil shield and connect it to the ground of the large capacitor.
16. When designing the PCB, the common-mode inductors and transformers should be kept at a certain distance apart to avoid mutual interference.
17. Condom beads.
18. For the third-line input, the capacitance value of the Y capacitor for the two incoming wires, which was originally 2.2 nF, has been reduced to 471.
19. For systems with two-stage filtering, the 0.22uFX capacitor in the secondary stage can be removed (sometimes the X capacitors in the front and back can cause oscillations).
20. For the π-type filter circuit, there is a BUCK capacitor lying flat on the PCB and close to the transformer. This capacitor interferes with the L channel ranging from 150kHz to 2MHz. The improved method is to wrap this capacitor with copper foil to shield it and connect it to the ground, or use a small PCB to separate this capacitor from the transformer and the PCB. Alternatively, you can stand this capacitor up, or replace it with a small capacitor.
21. For the π-type filter circuit, there is a BUCK capacitor lying flat on the PCB and close to the transformer. This capacitor causes interference to the L channel of 150kHz - 2MHz. The improved method is to replace this capacitor with a 1uF/400V or 0.1uF/400V capacitor, and increase the size of the other capacitor.
22. Add a small differential inductor of several hundred microhenries before the common-mode inductor.
23. Wrap the switching tube and the heat sink with a piece of copper foil, and short-circuit the two ends of the copper foil together. Then connect it to the ground with a copper wire.
24. Wrap the common-mode inductor with a piece of copper sheet and then connect it to the ground.
25. Wrap the switch with a metal sleeve and connect it to the ground.
26. Increasing the X2 capacitor can only address the frequency range of around 150 kHz, but it cannot cover frequencies above 20 MHz. Only when a nickel-zinc ferrite black magnetic ring is added at the power input, with an inductance of approximately 50 uH to 1 mH, can it address frequencies above 20 MHz.
27. Increase the X capacitor at the input end.
28. Increase the common-mode inductor at the input end.
29. Reverse the power supply diode of the auxiliary winding to the ground.
30. Replace the auxiliary winding power supply filter capacitor with a long and thin electrolytic capacitor or increase its capacity.
31. Increase the filter capacitor at the input end.
32. At the 150kHz - 300kHz and 20MHz - 30MHz frequency ranges, there is no conduction. In this case, a differential-mode circuit can be added before the common-mode circuit. Also, check if there is any problem with the grounding. The grounding point must be firmly connected. The ground lines on the motherboard must be properly arranged. The wiring between different ground lines must be smooth and not intersect with each other.
33. On the rectifier bridge, capacitors should be connected in parallel. When considering the common-mode component, capacitors should be connected at adjacent corners. When considering the differential-mode component, capacitors should be connected at opposite corners.
34. Increase the differential-mode inductance at the input end.
2. The electromagnetic compatibility interference sources of the product are:
The switching circuit of the equipment's power supply: The main frequency of the interference source ranges from several tens of kilohertz to over a hundred kilohertz, and the higher harmonics can extend up to several megahertz.
2. Rectification circuit of the DC power supply for the equipment: The upper limit of the frequency of the AC linear power supply's rectification noise can extend up to several hundred kHz; the upper limit of the frequency of the AC switching power supply's rectification noise can extend up to several tens of MHz.
3. Noise from the brushes of DC motors in electric equipment: The upper limit of the noise frequency can extend up to several hundred MHz.
4. Operating noise of AC motors in electric equipment: High-order harmonics can extend up to several tens of MHz.
5. Interference emissions of the frequency conversion speed control circuit: The frequency of the interference source in the switch speed control circuit ranges from several kHz to several MHz.
6. Switching noise during equipment operation state change: The upper limit of noise frequency generated by mechanical or electronic switch operations can extend up to several hundred MHz.
7. Electromagnetic interference from the crystal oscillator and digital circuits of intelligent control devices: The main frequency of the interference source ranges from several kHz to several MHz, and higher harmonics can extend up to several hundred MHz.
8. Microwave leakage from microwave equipment: The main frequency of the interference source is in the range of GHz.
9. Electromagnetic interference emission from electromagnetic induction heating equipment: The main frequency of the interference source is several tens of kilohertz, and the higher harmonics can extend up to several megahertz.
The local oscillator and its harmonics of the high-frequency tuning circuit of the television audio-visual receiving equipment: The main frequency of the interference source ranges from several MHz to several hundred MHz, and the higher harmonics can extend up to several GHz.
11. Digital processing circuits of information technology equipment and various automatic control devices: The main frequency of the interference source ranges from several MHz to several hundred MHz (with internal frequency multiplication, the main frequency can reach several GHz), and the high-order harmonics can extend up to several tens of GHz.
Related News









