Must-have for EMC Engineers: A Detailed Explanation of Common Mode Interference and Differential Mode Interference
I. Common-mode signal and differential-mode signal

As shown in the above figure, the blue signal is transmitted back and forth within the two wires, which we call "differential mode"; the yellow signal is transmitted between the signal and the ground wire, and we call it "common mode".
Any interference present on any two power lines can be represented by common-mode interference and differential-mode interference.
Common-mode interference is transmitted between the wire and the ground (case), and it is an asymmetric interference. It is defined as any undesired potential difference between a current-carrying conductor and the reference ground.
Common-mode interference is transmitted between two conductors and is a form of symmetrical interference. It is defined as any unwanted potential difference between two conducting bodies carrying current.
Under normal circumstances, common-mode interference has a large amplitude and a high frequency, and it can also radiate through wires, resulting in significant interference. Differential-mode interference has a small amplitude and a low frequency, and thus causes less interference.
2.1Common-mode interference signal
The magnitudes of the common-mode interference currents are not necessarily equal, but they have the same direction (phase). The majority of the interference from electrical equipment to the outside is of the common-mode type, and the majority of the external interference is also of the common-mode type. Common-mode interference itself generally does not pose a threat to the equipment, but if it transforms into differential-mode interference, the interference becomes severe because useful signals are all differential-mode signals.

2.2Common-mode interference signal
The magnitudes of the differential-mode interference currents are equal, while their directions (phases) are opposite. Due to the distributed capacitance, inductance, and discontinuous impedance of the wiring, as well as the fact that the signal return path passes through unexpected paths, the differential-mode currents will be converted into common-mode currents.

2.3 Causes of Common Mode Interference
The power grid is subjected to common-mode interference voltage.
2. Radiation interference (such as lightning, equipment arcs, nearby radio stations, high-power radiation sources) induces common-mode interference on the signal line. The reason is that the alternating magnetic field generates alternating current, and the area of the ground wire - neutral wire loop is different from that of the ground wire - live wire loop. Due to differences in the impedance of the two loops, the current magnitudes are also different.
3. The grounding voltages are different. In simple terms, it is the potential difference that causes common-mode interference.
4. The common-mode interference caused by the internal circuits of the equipment to the power lines.
2.4 Common-mode interference current
Common-mode interference usually manifests itself in the form of common-mode interference current. Generally speaking, the causes of common-mode interference current can be attributed to three aspects:
The external electromagnetic field induces voltages along all the conductors in the circuit path (these voltages are of equal amplitude and in phase with respect to the ground), and the current generated by this voltage.
2. Due to the different ground potentials at both ends of the circuit wiring, an electric current is generated under the influence of this ground potential difference.
3. There is a potential difference between the circuit traces on the device and the ground, which causes common-mode interference currents to be generated on the circuit traces.
2.5 Notes and Reminders
If the device generates common-mode interference current on its circuit traces, the circuit traces will emit strong electromagnetic radiation, causing electromagnetic interference to the electronic and electrical product components and affecting the performance indicators of the products.
2. When the circuit is unbalanced, the common-mode interference current will transform into differential-mode interference current, and the differential-mode interference current directly affects the circuit. For the signal lines and circuits in electronic and electrical product circuits: When the differential-mode interference current flows through the wire loop in the circuit, it will cause differential-mode interference radiation. This loop is equivalent to a small loop antenna, which can radiate magnetic fields into space or receive magnetic fields.
3. Common-mode interference is mainly concentrated above 1 MHz. This is because common-mode interference is sensed onto the cable through spatial induction, and such induction is more likely to occur at higher frequencies. However, there is an exception. When the cable passes by a strong magnetic field radiation source (for example, a switching power supply), it can also sense lower-frequency common-mode interference.
III. How to Suppress Common-Mode Interference
Common-mode interference, as the most common and harmful type of EMC interference, the most direct way for us to suppress it is through filtering.

By inserting a common-mode inductor into the circuit, when a common-mode interference current flows through the coil, due to the same directionality of the common-mode interference current, a magnetic field of the same direction will be generated inside the coil, thereby increasing the inductance of the coil and making it exhibit high impedance. This results in a strong damping effect, which in turn attenuates the common-mode interference current and achieves the purpose of filtering.
When the normal differential current in the circuit flows through the common-mode inductor, the current generates an opposite magnetic field in the in-phase wound common-mode inductor coil and cancels each other out, thus having almost no attenuation effect on the normal differential current.
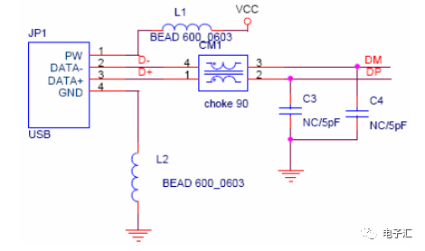
Case: Method for Suppressing Common Mode Interference on USB Signals

Filtering of USB ports - Using common-mode inductors
The signals on the USB transmission line are differential signals, while the interference source is common-mode interference signals. By connecting a common-mode inductor to the transmission line, the common-mode interference can be effectively suppressed, without any attenuation of the useful differential signals.

High-speed operation of USB will generate strong common-mode interference on the DM/DP signal lines.

After adding a filter - common-mode inductor to the circuit, the common-mode interference signal has been effectively suppressed.
If the common-mode interference source is in the power circuit, a common-mode capacitor can be used to suppress the interference signal.

By introducing common-mode capacitors into the circuit, these capacitors provide the shortest path to bypass the common-mode interference signals, thereby suppressing the generation of common-mode interference.
If there are also common-mode disturbances in the power circuit, use common-mode capacitors to suppress the interference.

By introducing differential-mode capacitors into the circuit, these capacitors provide the shortest path to bypass the differential-mode interference signals, thereby suppressing the generation of differential-mode interference.
Common-mode interference, as the most common and harmful type of EMC interference, can be suppressed by means other than filtering. These methods include shielding the signal lines, laying large areas of ground on the PCB board to reduce ground impedance, and reducing the intensity of common-mode signals.
Related News









